社会团体卷
工人团体
农民团体
青少年团体
妇女团体
工商业团体
社会科学团体
自然科学团体
文艺团体
归侨团体
残疾人团体
内容阅读
当前位置:
首页
>
史志书廊
>
岳阳方志
>
岳阳市志
>
第二册
>
社会团体卷
>
归侨团体
> 正文
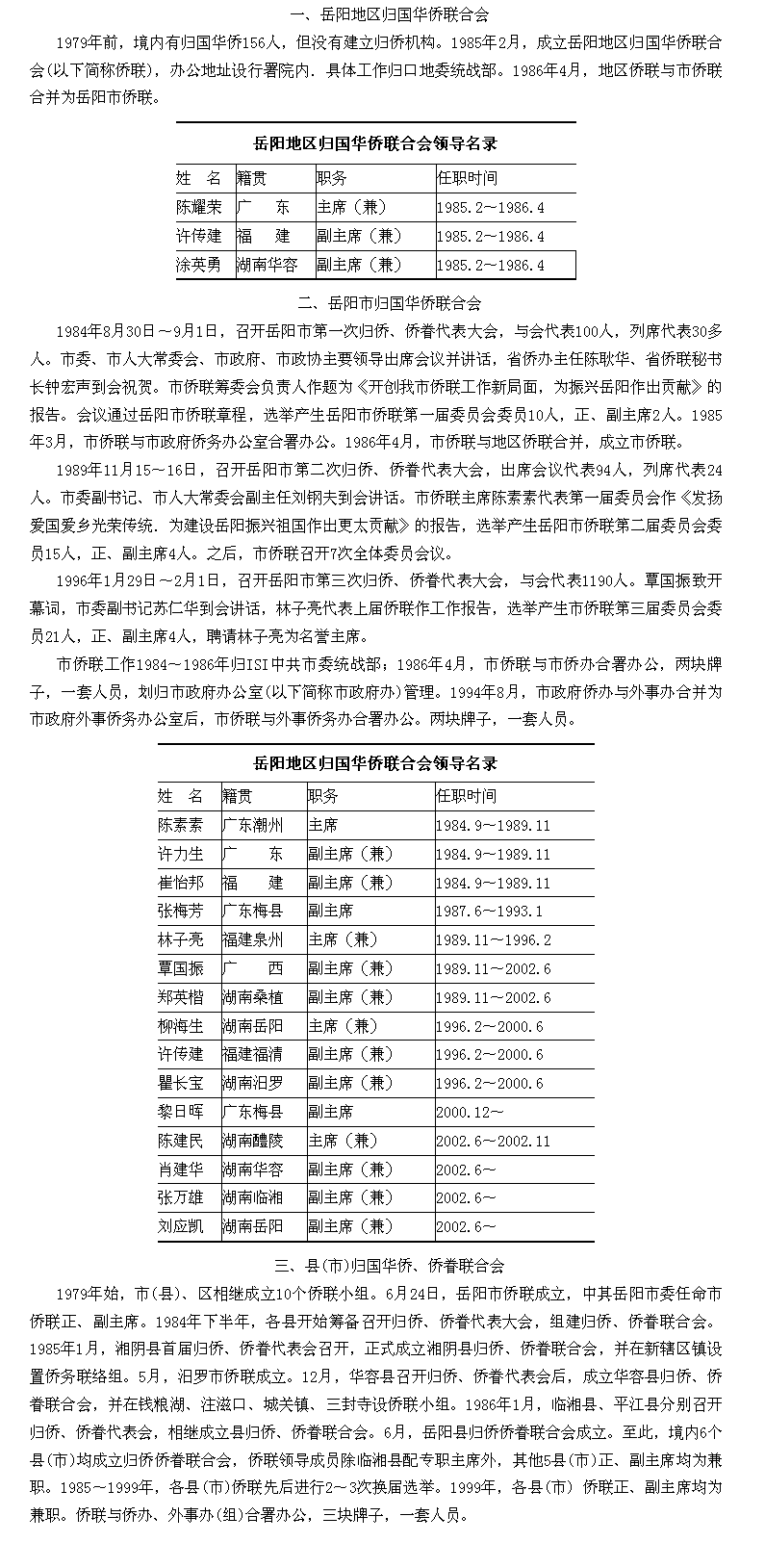
第一节机构
来源:未知来源
日期:
2015-04-01 12:00