劳动与社会保障卷
第一章 劳动就业
第二章 劳动力管理
第三章 工资
第四章 职业培训
第五章 劳动安全与保护
第六章 社会保障
第七章 机构
内容阅读
当前位置:
首页
>
史志书廊
>
岳阳方志
>
岳阳市志
>
第三册
>
劳动与社会保障卷
>
第七章 机构
> 正文
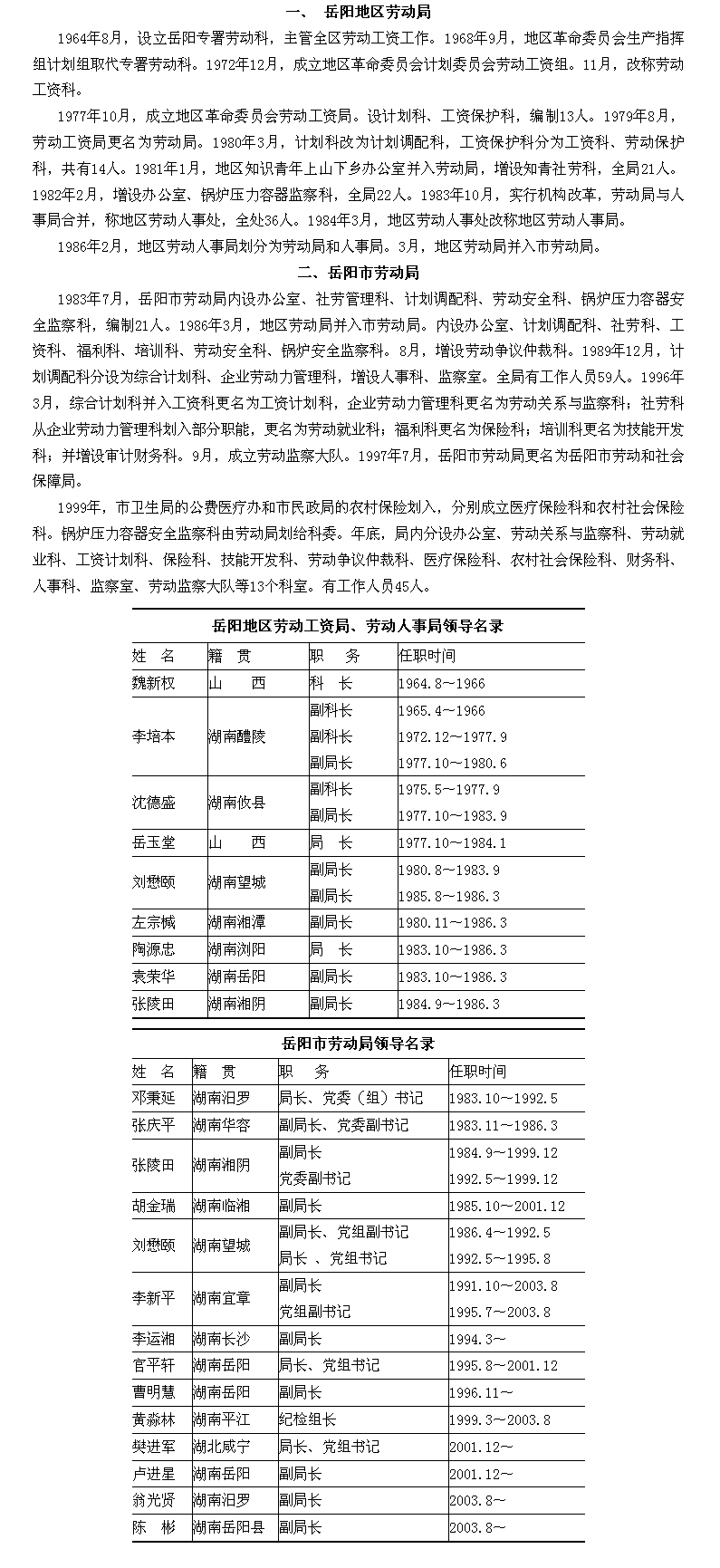
第一节行政机构
来源:未知来源
日期:
2015-04-02 12:00