物价管理卷
第一章 商品价格
第二章 非商品收费
第三章 商品差价、比价、指数
第四章 机构与管理
内容阅读
当前位置:
首页
>
史志书廊
>
岳阳方志
>
岳阳市志
>
第五册
>
物价管理卷
>
第二章 非商品收费
> 正文
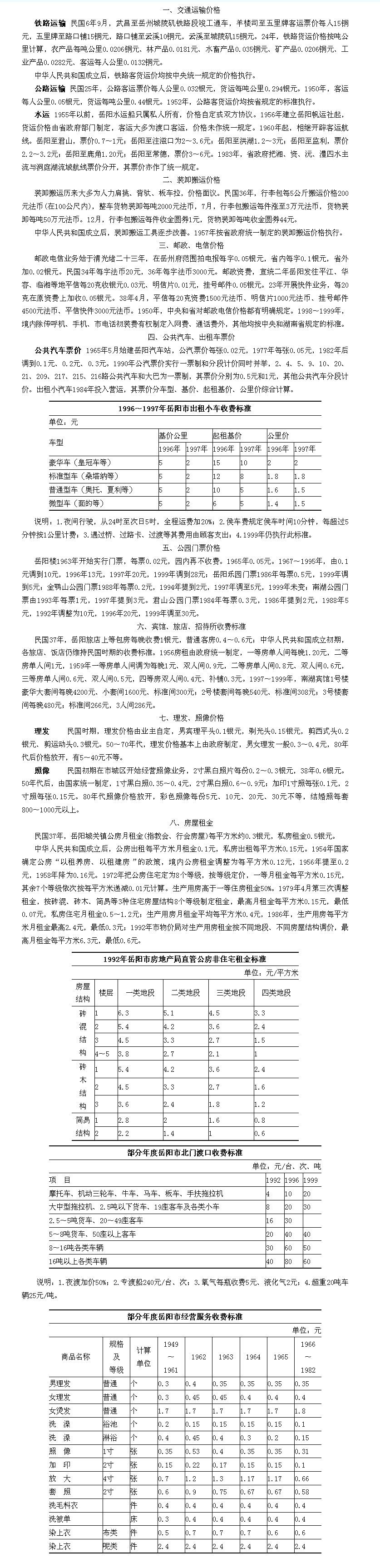
第一节 经营性服务收费
来源:未知来源
日期:
2015-04-03 12:00