水产业卷
第一章 资源
第二章 捕捞
第三章 养殖
第四章 机构与管理
内容阅读
当前位置:
首页
>
史志书廊
>
岳阳方志
>
岳阳市志
>
第六册
>
水产业卷
>
第一章 资源
> 正文
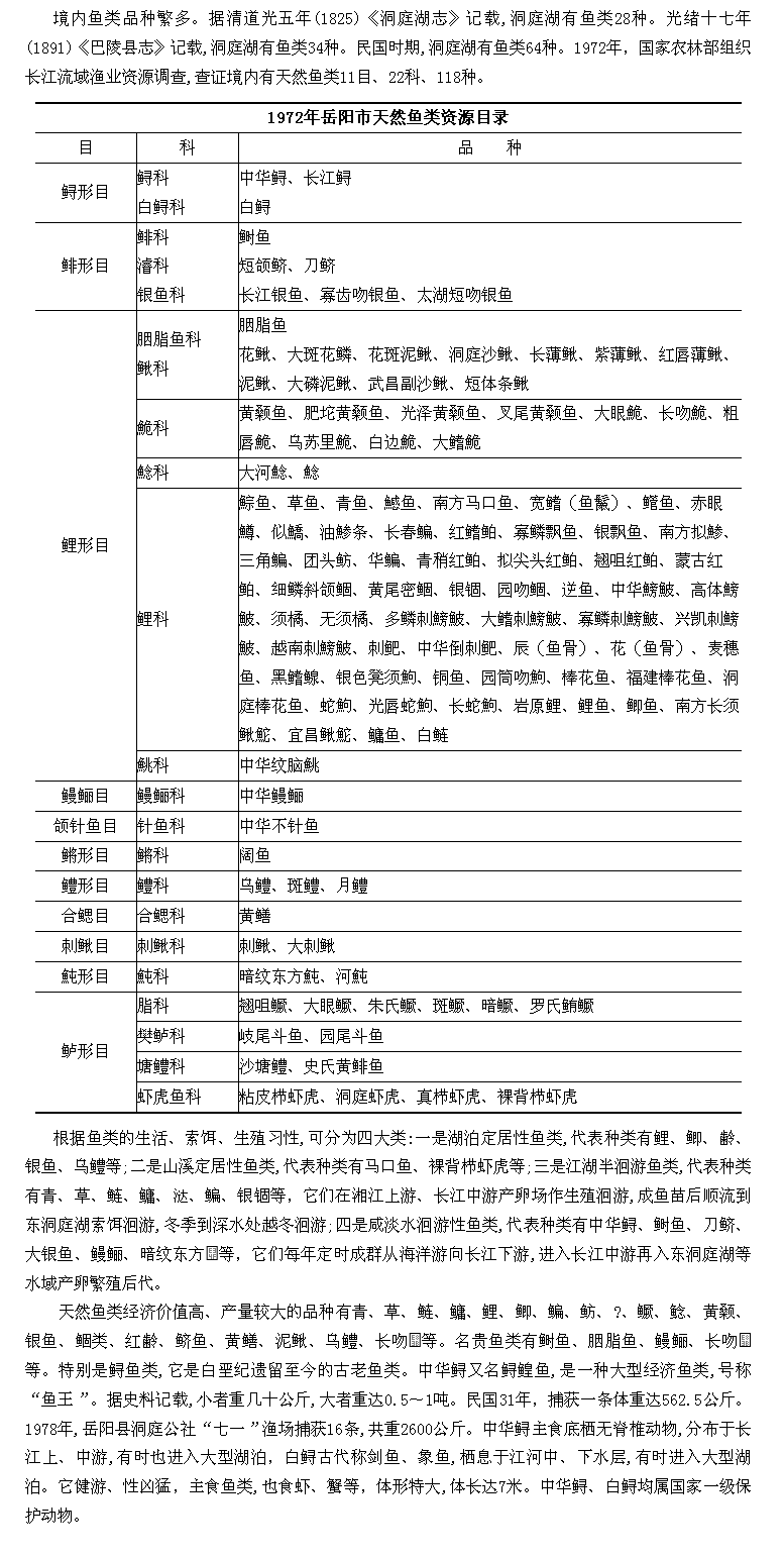
第二节鱼类
来源:未知来源
日期:
2015-04-09 12:00