工业综述卷
第一章 工业结构
第二章 工业布局
第三章 技术进步
第四章 工业管理
第五章 经济效益
第六章 职工队伍
内容阅读
当前位置:
首页
>
史志书廊
>
岳阳方志
>
岳阳市志
>
第七册
>
工业综述卷
>
第四章 工业管理
> 正文
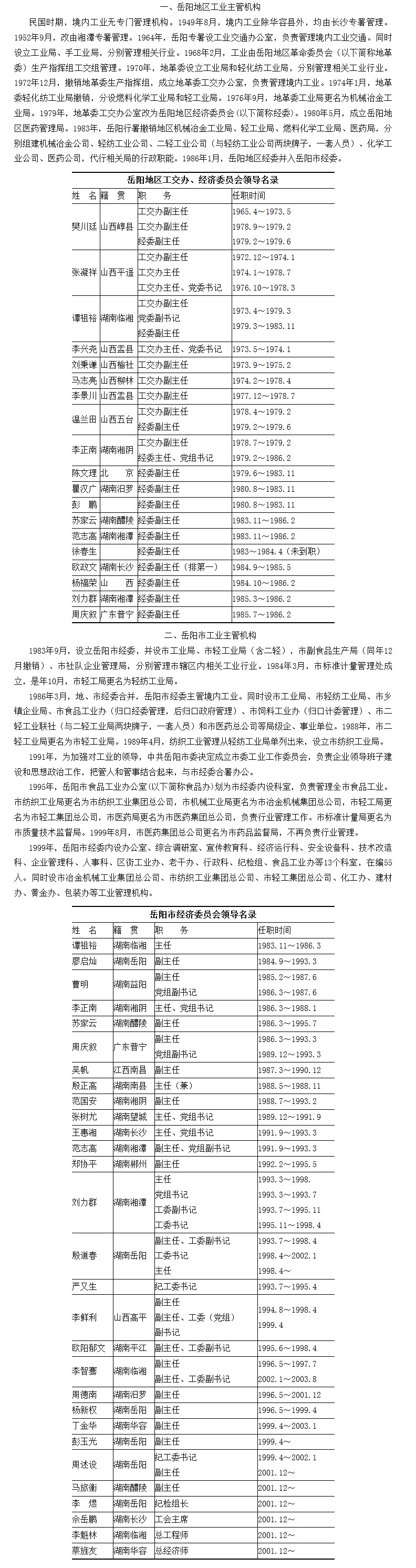
第一节 机构
来源:未知来源
日期:
2015-08-10 12:00