电力卷
第一章 发电
第二章 供电
第三章 用电
第四章 机构与管理
内容阅读
当前位置:
首页
>
史志书廊
>
岳阳方志
>
岳阳市志
>
第七册
>
电力卷
>
第一章 发电
> 正文
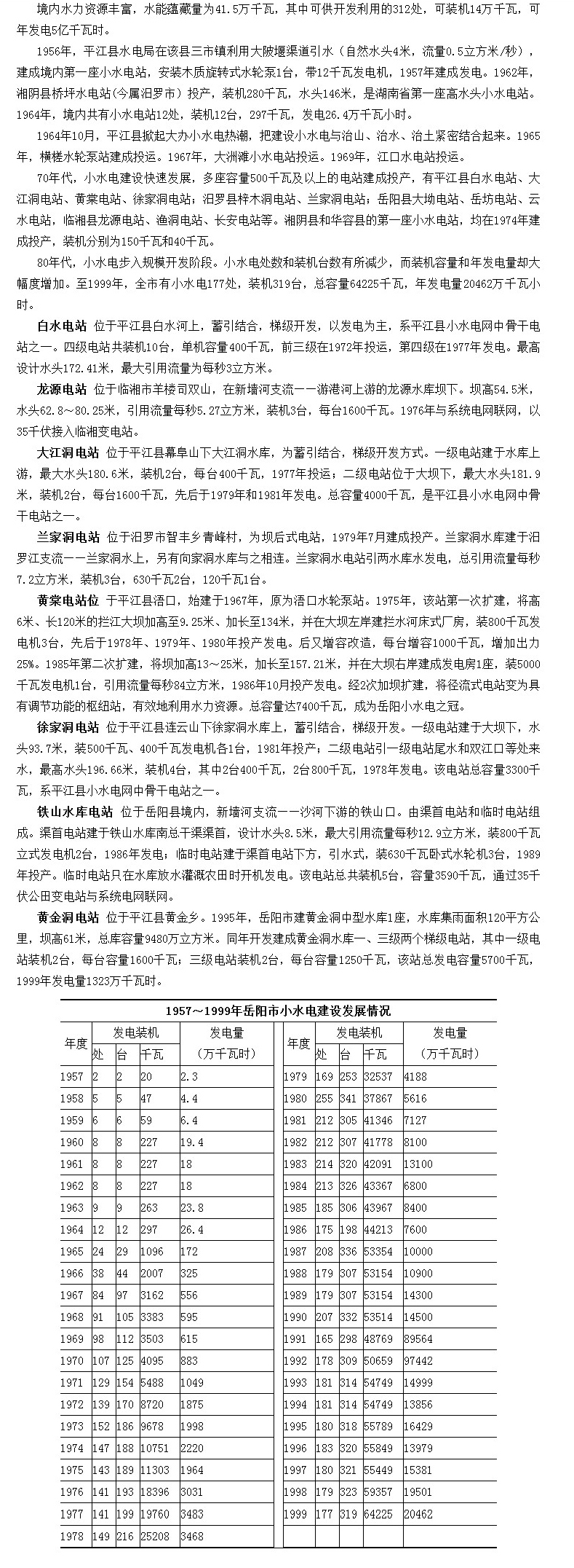
第二节 水力发电
来源:未知来源
日期:
2015-08-10 12:00